EarnPark, kullanıcıların kripto varlıklarından pasif gelir elde etmesini sağlayan hibrit bir CeFi/DeFi platformudur. Proje, geleneksel banka mevduat mantığını kripto dünyasına uyarlayarak profesyonel yatırım stratejilerini bireysel yatırımcıların da erişebileceği şekilde sadeleştirmeyi hedefliyor. Platformun yerel utility tokeni ise PARK.
EarnPark, merkezi finansın (CeFi) sağladığı derin likiditeyi merkeziyetsiz finansın (DeFi) sunduğu şeffaflıkla birleştiren “CeDeFi” modelini benimsiyor. Bu sayede teknik detaylarla uğraşmak istemeyen kullanıcılar bile karmaşık yatırım stratejilerine daha erişilebilir bir arayüz üzerinden katılabiliyor.
Platform ayrıca dönemsel promosyon kampanyaları da düzenliyor. Güncel olarak BTC, ETH ve USDT yatırımları için %50’ye varan promosyonel APY sunuluyor. Ancak bu oran standart getiri modeli değil; sınırlı süreli kullanıcı teşvik kampanyası kapsamında uygulanıyor.
Proje Fikri ve Vizyonu
EarnPark, dijital varlıkların yalnızca bir cüzdanda pasif olarak tutulması yerine, profesyonel algoritmik stratejiler aracılığıyla değerlendirilebildiği kapsamlı bir Web3 finans ekosistemi oluşturmayı amaçlıyor. Kripto piyasasındaki yatırımcıların, teknik bilgiye ihtiyaç duymadan karmaşık yatırım stratejilerine erişebilmesi projenin temel kalkış noktası olarak öne çıkıyor.
EarnPark’ın uzun vadeli stratejisi, yalnızca kendi geliştirdiği mekanizmalarla sınırlı kalmamak üzerine kurulu. Proje, üçüncü taraf strateji geliştiricilerin de sisteme dahil olabileceği zincir üstü bir “Strategy-as-a-Service” altyapısına geçiş yapmayı hedefliyor.
Bu yaklaşım, EarnPark’ı merkezi ve merkeziyetsiz araçların iç içe geçtiği, herkesin kendi risk/getiri profiline göre özelleştirebileceği devasa bir finansal araç kutusuna dönüştürme potansiyeli taşıyor. Kısacası platform, hem güvenliği hem de profesyonel finansal esnekliği, standart bir yatırımcının bile rahatça yönetebileceği sade bir arayüzde buluşturmayı hedefliyor.

EarnPark Projesi Nasıl İlerliyor?
Platform, kullanıcı fonlarını profesyonel yönetilen strateji havuzlarına yönlendirerek getiri üretir.
İşleyiş modeli şu şekilde çalışır:
- Kullanıcı kripto varlığını platforma yatırır
- Fonlar seçilen yatırım stratejisine tahsis edilir
- EarnPark’ın algoritmik veya manuel yönetilen sistemleri sermayeyi değerlendirir
- Elde edilen getiri kullanıcıya APY olarak yansıtılır
EarnPark, klasik staking platformlarından farklı olarak yalnızca token enflasyonuna dayalı ödül üretmez; piyasa bazlı gelir yaratmayı hedefler.
EarnPark Stratejileri
Platform, BTC, ETH, USDT, SOL gibi majör varlıklarda farklı risk seviyelerine göre getiri fırsatları sunuyor. Aşağıdaki görselde desteklenen varlıklar ve güncel maksimum APY potansiyelleri yer alıyor (oranlar piyasa koşullarına bağlı olarak değişebilir ve garanti değildir).
- SOL → %22’ye kadar APY
- ETH & USDT → %20’ye kadar APY
- BNB → %16’ya kadar APY
- BTC → %15’e kadar APY
- XRP, USDC, TRX → daha düşük APY bantları

Bu getiriler; CeFi lending, DeFi likidite sağlama ve algoritmik stratejilerin birleşimiyle oluşturuluyor. Özellikle promosyon dönemlerinde (şu an BTC, ETH ve USDT için geçerli %50’ye varan APY boost’u gibi) getiriler kısa vadeli olarak daha yüksek seviyelere çıkabiliyor.
Platform, farklı risk profillerine hitap eden çok sayıda yatırım stratejisi sunmaktadır. Aşağıdaki getiriler piyasa koşullarına göre değişebilir ve garanti niteliği taşımaz.
- Market Making: Genellikle %5–10 hedef APY; spread gelirine dayalı düşük riskli strateji
- Delta Safe: Yaklaşık %10–15 hedef getiri; arbitraj ve delta-neutral yapı kullanır
- Algo Trend: Volatiliteye bağlı değişken getirili algoritmik trend stratejisi
- Liquidity Providing: DeFi likidite sağlama temelli; impermanent loss riski içerir
- DeFi Strategy: Lending, staking ve yield farming tabanlı orta riskli stratejiler

Ekosistem ve Özellikleri Nasıl?
EarnPark yalnızca bir earn platformu değil; daha geniş kapsamlı bir Web3 fintech altyapısı inşa etmektedir.
Platformun öne çıkan özellikleri şunlardır:
- Hibrit CeFi/DeFi yatırım modeli
- Portföy bazlı strateji seçimi
- Otomatik yatırım süreçleri
- Gas fee optimizasyonu
- Swap ve portföy yeniden dengeleme altyapısı
- Proof of Reserves şeffaflık sistemi
- AI destekli yatırım araçları
- Gelecekte self-custody wallet desteği
EarnPark, Mart 2026 rezerv raporunda %178,9 rezerv oranı açıklamıştır. Bu oran, platformun kullanıcı yükümlülüklerinin üzerinde rezerv tuttuğunu göstermesi bakımından dikkat çekmektedir.
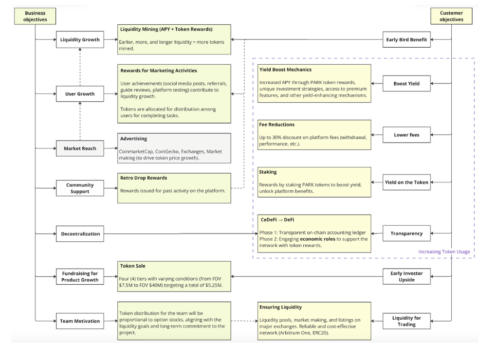
PARK Token ve Kullanım Alanları
PARK token, EarnPark ekosisteminin merkezinde yer alan utility tokendir.
Başlıca kullanım alanları:
- Yield Boost ile APY artırımı
- Platform ücretlerinde indirim
- Governance oylamalarına katılım
- Premium/yüksek getirili stratejilere erişim
- Solo staking ile pasif token ödülü
- Liquidity mining teşvikleri
- Özel kampanya ve reward programları
- Blockchain tabanlı şeffaflık ve ekonomik rol mekanikleri

Görselde gördüğünüz gibi, token kullanımı arttıkça platform likiditesi ve kullanıcı büyümesi de destekleniyor. Yield Boost, fee indirimleri, staking ve marketing ödülleri gibi mekanizmalar bu döngüyü güçlendiriyor. Bu yapı, PARK token’ı uzun vadeli bir değer taşıyıcısı haline getiriyor.
Token Bilgileri
PARK token, EarnPark ekosisteminin yerel utility tokeni olarak tasarlanmıştır ve platform içi teşvik mekanizmalarının merkezinde yer alır.
- Token Adı: PARK
- Blockchain Ağı: Arbitrum One
- Token Standardı: ERC-20
- Maksimum Arz: 1 milyar PARK
- İlk Dolaşım Arzı: 116,48 milyon PARK
- Başlangıç Satış Fiyatı: 0,01 dolar
- Tier 5 Token Sale Fiyatı: 0,018 dolar
- Başlangıç FDV: 10 milyon dolar
PARK Token Bilgileri
PARK token arzı sabit yapıda 1 milyar adet ile sınırlandırılmıştır. Dağıtım modeli uzun vadeli vesting ve kademeli unlock sistemi üzerine kuruludur.
Token Dağılımı
- Topluluk ve Ekosistem Teşvikleri — %40
Marketing, staking ödülleri, liquidity mining ve kullanıcı teşvik programları için ayrılmıştır. - Core Contributors / Ekip — %22
Kurucu ekip, geliştiriciler ve uzun vadeli proje katkı sağlayıcıları için tahsis edilmiştir. - Yatırımcılar / Token Sale Katılımcıları — %21,76
Seed ve Tier 1–6 satış turlarındaki yatırımcılara dağıtılır. - Treasury — %7,24
Buyback, staking desteği veya stratejik operasyonlar için kullanılabilir. - Liquidity Pool — %6
Borsa likiditesi ve market making operasyonlarını desteklemek amacıyla ayrılmıştır. - Partnerships — %3
Stratejik ortaklıklar ve iş birlikleri için rezerv edilmiştir.

Tokenomics Değerlendirmesi
PARK tokenomics yapısı büyüme ve ekosistem genişlemesi odaklı tasarlanmıştır.
Pozitif Yönler
- Topluluk payı yüksek tutulmuş
- Unlock takvimi kademeli planlanmış
- Vesting yapısı satış baskısını azaltacak şekilde optimize edilmiş
Dikkat Edilmesi Gereken Noktalar
- Ekip ve treasury payı anlamlı büyüklükte olsa da uzun vadeli vesting ile sınırlandırılmış
- Teşvik tokenları zamanla ek arz yaratacaktır ancak kademeli unlock modeli bu baskıyı yumuşatmayı hedeflemektedir
Kurucular ve Takım
EarnPark ekibi, trading, fintech ve kurumsal yazılım alanlarında deneyimli isimlerden oluşmaktadır.
- Eugene Kuznetsov — CEO ve Co-Founder
Startup, growth marketing ve ürün geliştirme geçmişine sahip. - Nick Nazmov — Fund Manager ve Co-Founder
5 yılda 15 milyar doların üzerinde işlem hacmine ulaşmış profesyonel market maker. - Aaron Horwitz — CTO
IBM ve ZoomInfo geçmişine sahip kurumsal sistem mimarı.
Ek ekipte IBM, PwC, Mercuryo ve Margex geçmişine sahip profesyoneller yer almaktadır.

Yatırımcıları ve Ortakları
EarnPark, klasik risk sermayesi modeli yerine topluluk tabanlı fonlama yaklaşımını benimsemektedir. Proje doğrudan token sale üzerinden fon toplamakta ve topluluk destekli büyüme stratejisi izlemektedir.
Ayrıca ekip;
- AWS Activate
- Google for Startups
- Microsoft for Startups
gibi programlarda yer almıştır.
Yönetişim Yapısı
EarnPark yönetişim modeli aşamalı olarak geliştirilmektedir. Gelecekte PARK token sahiplerinin aşağıdaki alanlarda oy hakkı elde etmesi planlanmaktadır:
- Strateji listeleme kararları
- Ücret modeli güncellemeleri
- Yeni ürün entegrasyonları
- Platform parametre değişiklikleri
Roadmap ve Gelecek Planları
EarnPark’ın yol haritası, platformu basit bir getiri uygulamasından tam kapsamlı bir Web3 fintech ekosistemine dönüştürmeyi hedeflemektedir.
2026 Öncelikleri
- Q1 2026: Perp Vault, Cross-Chain Swap, EarnPark Club, Passkey doğrulama
- Q2 2026: Tier 5–6 token satışları, Yield Boost, PARK fee discounts, TGE ve CEX/DEX listeleme
- Q3–Q4 2026: sLiq Protocol genişlemesi, yeni DeFi stratejileri ve DeFi v2 geliştirmeleri
Uzun Vadeli Planlar
- ABD pazarına giriş
- Borrow/lending ürünlerinin genişletilmesi
- Self-custody wallet entegrasyonu
- Günlük kullanıma uygun Web3 finans araçları

Platform Performansı ve Büyüme Verileri
EarnPark, 2025 yılı boyunca operasyonel büyümesini hızlandırmıştır.
- Kullanıcı tabanı yıllık bazda %148 büyüdü
- Platform üzerinden dağıtılan toplam getiri 1 milyon doların üzerine çıktı
Bu veriler, ürünün erken dönem traction yakaladığını göstermektedir.
Son Söz: Yatırımcı İçin EarnPark
EarnPark, profesyonel fon yönetimi tekniklerini (market making, arbitraj, algoritmik trading) herkesin erişebileceği basit bir arayüzle sunan iddialı bir hibrit yapı. CeFi’nin likidite gücünü DeFi şeffaflığıyla birleştiren bu platform, özellikle teknik bilgi gerektirmeyen “kolay getiri” çözümleriyle rakiplerinden ayrışıyor.
Yol haritası başarıyla ilerlerse, EarnPark bir getiri platformunun ötesine geçip kapsamlı bir Web3 varlık yönetim ekosistemine dönüşebilir. Özellikle yapay zeka destekli yatırım asistanları ve sLiq gibi protokoller, bu vizyonu destekleyen sağlam adımlar.
Tabii ki her yield platformunda olduğu gibi burada da bazı riskler mevcut. Platformun kısmen custodial olması, akıllı kontrat riskleri ve token unlock takviminin yaratabileceği olası satış baskısı, yatırımcıların mutlaka göz önünde bulundurması gereken noktalar. Özetle EarnPark yenilikçi bir altyapı sunuyor; ancak nihai kararınızı verirken her zaman kendi araştırmanızı yapmalı ve risk toleransınızı ön planda tutmalısınız.
Bu inceleme yatırım tavsiyesi değildir; kendi stratejinizi oluştururken güncel piyasa koşullarını mutlaka değerlendirin.
Projenin Bağlantıları
Son dakika kripto para haberleri için hemen tıkla
Konu ile ilgili yorumlarınızı bize yazabilirsiniz. Ayrıca, bu tarz bilgilendirici içeriklerin devamının gelmesini isterseniz, bizleri Telegram, Youtube ve Twitter kanallarımızdan takip edebilirsiniz.


