Concordium, güvenlik, gizlilik ve ölçeklenebilirlik odaklı, halka açık bir Layer 1 blockchain platformudur. 2021’de Mainnet lansmanı yapılan proje, blokzincir konsensüs seviyesinde kimlik doğrulamasını zorunlu kılan ilk platformlardan biridir. Zero-Knowledge Proof (ZKP) entegrasyonu sayesinde kullanıcılar, kimlik bilgilerini sadece gerektiğinde açıklayabilir.
Concordium’un yerel tokenı CCD, işlem ücretleri, staking, yönetişim, doğrulayıcı ödülleri ve DeFi ekosisteminde teminat olarak kullanılmaktadır.

Kurucular ve Takım
Concordium’un kurucusu, Saxo Bank’ın kurucu ortağı ve eski CEO’su Lars Seier Christensen’dir. Kendisi halen Concordium Foundation Yönetim Kurulu Başkanı olarak görev yapmaktadır.

Proje; Yönetim Kurulu, Bilim Ekibi, Teknik Ekip, İş ve Operasyon Ekipleri ile Danışma Kurulu’ndan oluşan 80’den fazla uzmandan oluşan geniş bir ekibe sahiptir.
Akademik Katkılar ve İşbirlikleri
Concordium, güçlü bir akademik destekle ilerlemektedir. İşbirliği yaptığı kurumlar arasında:
- COBRA (Concordium Blockchain Research Center Aarhus)
- ETH Zurich (İsviçre Federal Teknoloji Enstitüsü)
Dikkat çeken katkıcılar:
- Prof. Ueli Maurer: Kriptografi güvenlik modellerinde öncü isim.
- Prof. Ivan Damgård: Merkle-Damgård hash fonksiyonunun eş-mucidi.
- T.P. Pedersen: Modern ZK protokollerinin mimarlarından.

Yatırımcılar ve Ortaklıklar
Concordium, geleneksel büyük VC yatırımlarından ziyade akademik kurumlar, finansal kuruluşlar ve kurumsal ortaklıklara odaklanmıştır. Yeni CEO yönetiminde, özellikle PayFi alanına yönelerek stablecoin ihraççıları, finansal kurumlar ve ödeme sağlayıcıları ile stratejik işbirliklerini geliştirmeyi hedeflemektedir.

Proje Fikri
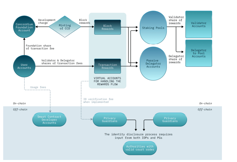
Concordium’un temel amacı, blockchain teknolojisini gizlilik + uyumluluk dengesinde işletmektir. Kullanıcıların kimliği şifreli biçimde işlem seviyesine gömülür. Gerektiğinde yasal merciler, “Privacy Guardian” ve “Kimlik Sağlayıcı” işbirliğiyle gerçek kimliklere erişebilir. Bu model, hem anonimlik hem de regülasyon uyumu sağlar.
Proje Nasıl Çalışır?
- Konsensüs: ConcordiumBFT adlı PoS tabanlı, BFT stili bir mekanizma kullanılır. İşlemler hızlı ve kesin finalite ile onaylanır.
- Kimlik Katmanı: Her hesap bir kimlik sağlayıcı tarafından doğrulanır. ZK kanıtlar sayesinde kullanıcılar gizliliklerini koruyarak belirli bilgileri seçici şekilde açıklayabilir.
- Akıllı Sözleşmeler: WebAssembly (Wasm) ve Rust desteği vardır. Çoklu dil uyumluluğu sayesinde geliştiriciler esnek çözümler üretebilir.
- Protocol-Level Tokens (PLTs): Akıllı sözleşme riskini ortadan kaldıran, protokol seviyesinde yönetilen tokenlerdir.

Yönetişim
Concordium yönetişimi üç yapıya dayalıdır:
- Concordium Foundation (başlangıçta tüm kontrol onda)
- Governance Committee (zamanla daha fazla yetki devralır)
- CCD Token sahipleri (DAO modeliyle katılım)
- Yol haritasına göre yönetişim 2027 itibarıyla tamamen topluluk merkezli olacak.

Token Kullanım Alanları (CCD)
- İşlem ücretleri (GAS ödemeleri)
- Staking ve doğrulayıcı ödülleri
- Delegasyon (pasif veya validator havuzu)
- Yönetişim ve oylama
- DeFi teminatı
- Akıllı sözleşme çalıştırma

Token Bilgileri
- Token Sembolü: CCD
- Toplam Arz: 13,822,405,698 CCD
- Dolaşımdaki Arz: 11,382,671,810 CCD
- Enflasyon Oranı: Yıllık %4 yeni mintleme
- GAS Mekanizması: İşlem maliyetleri EUR bazlı sabitlenir, CCD/EUR fiyatına göre ayarlanır.

Concordium Roadmap
- Aşama (Haziran 2021 – Haziran 2024)
- GC, Foundation Board tarafından 5 üyeden oluşturuldu.
- Görevler: protokol güncellemelerini ve tokenomics’i değerlendirmek, governance framework hazırlamak, seçim altyapısını kurmak.
- Haziran 2024’te ilk topluluk seçimleri yapıldı.
- Aşama (Haziran 2024 – Haziran 2027)
- CCD sahipleri zincir üstü oylama ile 2 yeni GC üyesi seçti → GC 7 üyeye çıktı (2 topluluk tarafından seçildi).
- Governance modeli doğrudan ve temsili demokrasi karışımı olacak.
- CCD sahipleri GC üyelerini seçmeye, bazı kararları oylamaya ve öneriler sunmaya başlayacak.
- GC, oylama süreçlerini ve framework’ü iyileştiriyor.
- Aşama (Haziran 2027’den Sonra)
- Tüm GC üyeleri CCD sahipleri tarafından seçilecek.
- GC ve CCD sahipleri governance sürecinde daha aktif rol alacak.
Ekosistem
- DeFi: Protokol seviyesinde tokenler (PLTs) sayesinde güvenli stablecoin ve ödeme çözümleri.
- Kimlik: Entegre Web3 ID ve verifiable credentials.
- NFT & Akıllı Sözleşmeler: Rust/Wasm destekli uygulamalar.
- Kurumlar: Finansal regülasyon uyumlu PayFi çözümleri.

Öne Çıkan Özellikler
- Kimlik entegrasyonu: İşlem seviyesinde anonimlik + gerektiğinde denetlenebilir kimlik.
- ZK Proof entegrasyonu: Seçici bilgi paylaşımı.
- Hızlı finalite: Bir sonraki blok ile kesin onay.
- PLT modeli: Akıllı sözleşme riskini azaltan protokol tabanlı token yapısı.
- Regülasyon uyumluluğu: Yeni düzenlemelere uygun altyapı.
Sıkça Sorulan Sorular ($AA)
- ARAI ($AA) nedir? $AA, AI destekli Web3 platformu ARAI Systems’in yerel kripto parasıdır. Platformun DeFi, oyun ve yapay zeka hizmetlerini birbirine bağlayan, katılımcıları ödüllendiren ve ekosistemin yönetişimini sağlayan ana unsurudur.
- $AA tokeninin temel kullanım alanları nelerdir? $AA, esas olarak üç ana alanda kullanılır: oyun içi ekonomi (kaynak ve ajan ticareti), mevsimlik ödül sistemi ve staking mekanizması. Ayrıca, token sahipleri projenin geleceği hakkında oylamalara katılarak yönetişime katkı sağlayabilir.
- ARAI’yi diğer projelerden ayıran özellikler nelerdir? ARAI, AI ajanlarını (Co-Pilot) blockchain deneyimlerini otomatikleştirmek ve basitleştirmek için kullanan ilk platformlardan biridir. Ayrıca, “Astra Layer” adını verdiği zincirler arası likidite motoruyla farklı blockchain’ler arasında sorunsuz etkileşim sağlar ve DeFi ile oyun dünyasını birleştirerek benzersiz bir ekosistem sunar.
- ARAI’nin arkasında kimler var? ARAI, 4 milyon dolarlık tohum yatırım turunu tamamlamıştır. Bu tura Animoca Brands, Sequoia China ve Gate Ventures gibi sektörün önde gelen girişim sermayesi fonları katılmıştır. Proje aynı zamanda Revox, Zypher AI Network ve SecondLive gibi birçok Web3 projesiyle teknolojik işbirlikleri yapmaktadır.
Resmi Bağlantılar
Son Dakika kripto para haberleri için hemen tıkla.
Konu ile ilgili yorumlarınızı bize yazabilirsiniz. Ayrıca, bu tarz bilgilendirici içeriklerin devamının gelmesini isterseniz, bizleri Telegram, Youtube ve Twitter kanallarımızdan takip edebilirsiniz.


